Deployment options for Canonical Ceph

Canonical Ceph can be deployed using snaps or Juju charms, i.e. via MicroCeph (or charm-microceph), Charmed Ceph and Ceph Rocks. The choice of deployment method is informed by your storage cluster use case.

Charmed Ceph

Charmed Ceph is the full-scale deployment option for private cloud infrastructure. It uses Juju and machine charms to deploy and manage Ceph clusters, providing comprehensive lifecycle management, configuration, and integration with other Juju-managed infrastructure. This is the appropriate choice for production private clouds where you want unified orchestration of storage alongside compute and networking.

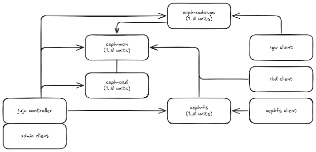
The diagram below depicts a typical Charmed Ceph deployment with ceph-radosgw and ceph-fs. However, the Charmed Ceph ecosystem is flexible and can be tailored to a specific use case.

Typical Charmed Ceph deployment

Learn more about the Charmed Ceph architecture in the product documentation.

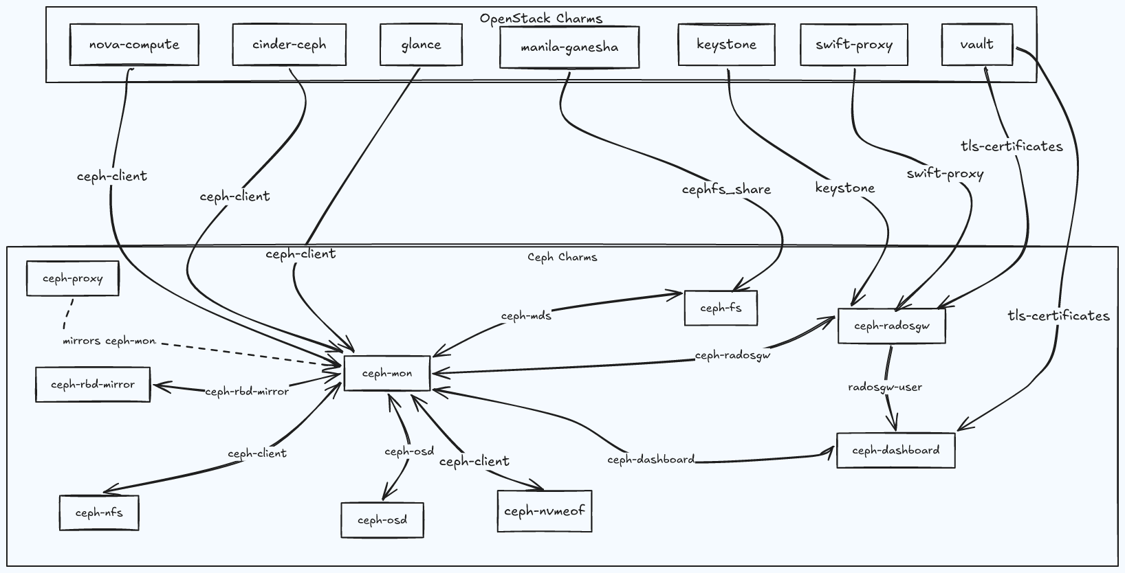
Charmed Ceph is often deployed with other products; the diagram below shows how Charmed Ceph is integrated with OpenStack OpenStack charms.

Charmed Ceph with OpenStack charms

MicroCeph

MicroCeph is a lightweight deployment option, packaged as a snap. It is designed for edge computing where minimal operational overhead matters, and for small-scale deployments like developer workstations, Continuous Integration (CI) environments, or training setups. The snap handles daemon lifecycle and upgrades with minimal configuration.

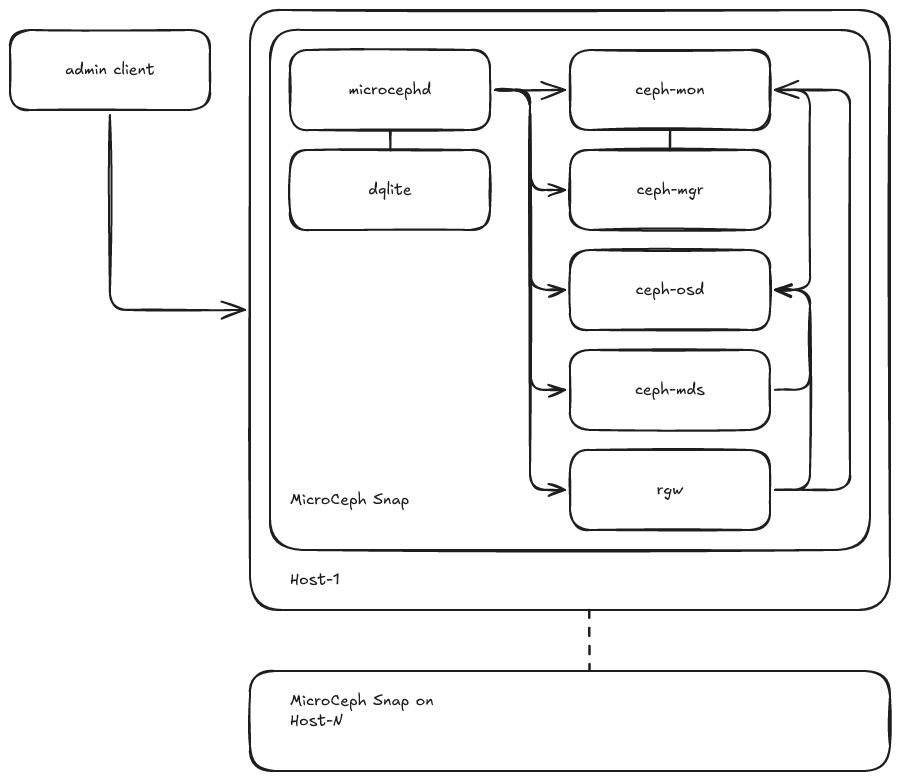
See an example of a MicroCeph cluster below.. The MicroCeph architecture section provides more details about MicroCeph components.

MicroCeph architecture overview

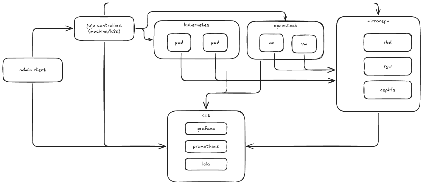
MicroCeph is often deployed with other products, e.g. MicroCloud, as in this diagram:

MicroCeph with MicroCloud

charm-microceph

charm-microceph bridges MicroCeph and Juju. It deploys MicroCeph under the hood but exposes it as a Juju-managed application, giving you the lightweight footprint of MicroCeph while retaining compatibility with Juju’s orchestration, relations, and model-driven operations. This fits edge deployments that are part of a larger Juju-managed estate.

Charm-microceph is often integrated with other product, e.g. the Canonical Observability Stack (COS), as in this diagram:

charm-microceph cluster

Ceph Rocks

Ceph Rocks are OCI-compliant container images for users who want to deploy Ceph using their own tooling (cephadm, Rook, or other Kubernetes operators). This provides Canonical’s security maintenance and packaging quality while leaving deployment orchestration to whatever container platform you’re already using.

Here’s a diagram of a cephadm cluster, using Ceph Rocks:

cephadm cluster using Ceph Rocks