Cluster network configurations

Overview

Network configuration is critical for building a high performance Ceph Storage Cluster.

Ceph clients make requests directly to Ceph OSD Daemons i.e. Ceph does not perform request routing. The OSD Daemons perform data replication on behalf of clients, which means replication and other factors impose additional loads on Ceph Storage Cluster networks. Therefore, to enhance security and stability, it can be advantageous to split public and cluster network traffic so that client traffic flows on a public net while cluster traffic (for replication and backfilling) utilises a separate net. This helps to prevent malicious or malfunctioning clients from disrupting cluster backend operations.

For more details, refer to Ceph Network Config.

Implementation

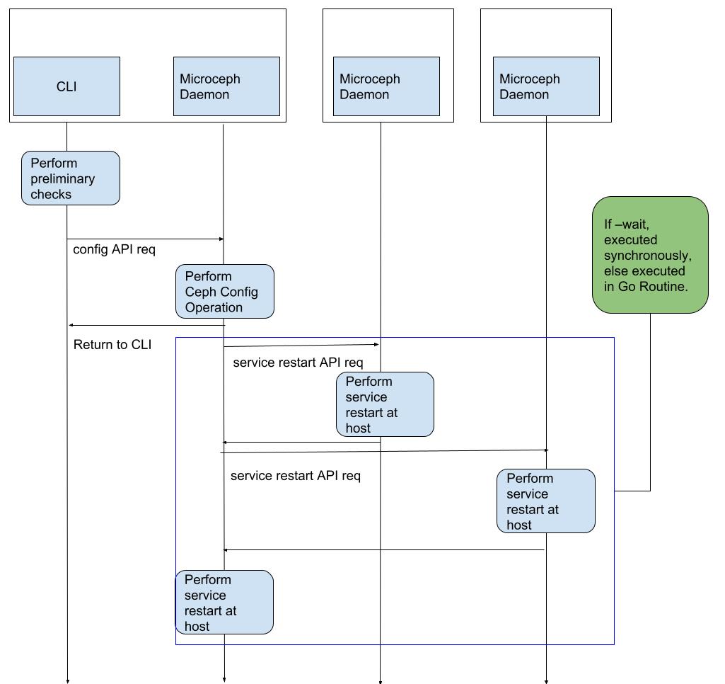
MicroCeph cluster config subcommands rely on ceph config as the single source of truth for config values and for getting/setting the configs. After updating (setting/resetting) a config value, a restart request is sent to other hosts on the MicroCeph cluster for restarting particular daemons. This is done for the change to take effect.

In a multi-node MicroCeph cluster, restarting the daemons is done cautiously in a synchronous manner to prevent cluster outage. The flow diagram below explains the order of execution.

../../_images/flow.jpg

Execution flow of config set/reset commands in multi-node MicroCeph deployment